人事行政局發佈了最新版的2019政府辦公日曆表,當然也是最正確的明年度行事曆了,除了圖片檔案之外也有推出excel等文件格式檔供大家下載使用,有要出遊的可千萬要提前計劃,不然到時訂不到房可別怪小編唷。

Excel檔下載:下載點

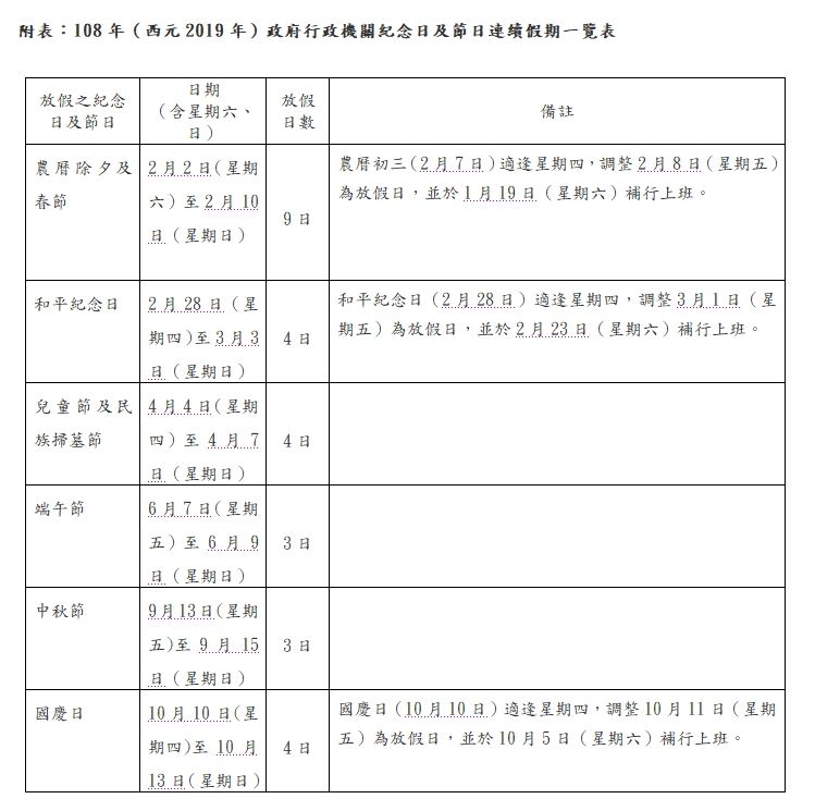
摘錄「紀念日及節日實施辦法」部分條文
103年6月11日台內民字第1030182404號令修正
- 第五條之一
紀念日及節日之放假日逢例假日應予補假。例假日為星期六者於前一個上班日補假,為星期日者於次一個上班日補假。但農曆除夕及春節放假日逢例假日,均於次一個上班日補假。 - 第五條第二項第一款
兒童節:放假一日。兒童節與民族掃墓節同一日時,於前一日放假。但逢星期四時,於後一日放假。 - 摘錄「公務人員週休二日實施辦法」部分條文
103年9月23日行政院院授人培揆字第 1030046908 號令、 考試院考臺組貳一字第 10300064451 號令會同修正 - 第三條 下列紀念日及節日,除春節放假三日外,其餘均放假一日::
一、紀念日:(一)中華民國開國紀念日(一月一日)。(二)和平紀念日(二月二十八日)。(三)國慶日(十月十日)。二、民俗節日:(一)春節(農曆一月一日至一月三日)。(二)民族掃墓節(定於清明日)。(三)端午節(農曆五月五日)。(四)中秋節(農曆八月十五日)。(五)農曆除夕(農曆十二月之末日)。三、兒童節(四月四日)。紀念日及節日之放假日逢例假日應予補假。例假日為星期六者於前一個上班日補假,為星期日者於次一個上班日補假。但農曆除夕及春節放假日逢例假日,均於次一個上班日補假。 勞動節之補假及軍人節之放假或補假規定,由各中央主管機關定之。 - 摘錄「政府機關調整上班日期處理要點」部分規定
103年10月21日院授人培字第10300503331號函修正
二、本要點適用於政府機關。但為民服務機關(構)、業務性質特殊機關(構)、學校及軍事單位,其上班日期之調整,得由主管機關視實際需要,依權責處理。 民間企業之放假,依照勞動基準法及其他法令規定,由勞資雙方協商處理。 四、上班日為星期一或星期五,其後一日或前一日逢星期二或星期四之紀念日及節日之放假,調整該上班日為放假日。 六、人事總處應於每年六月三十日前,公告次年之政府機關辦公日曆表。但有特殊情形時,得予延後於八月三十一日前公告。
原住民族歲時祭儀放假日之依據及查詢放假日期之網址資訊
https://www.apc.gov.tw/portal/docList.html?CID=0991B05985DBFF77
原文摘自:中華民國一百零九年政府行政機關辦公日曆表
2010 年 12 月 23 日 at 16:47:17
內政部說謊.
來個 全民公投 國定假日遇到週末該不該補假?!
請至:http://www.mysurvey.tw/s/kxPmGWrD
2010 年 11 月 22 日 at 17:11:35
台灣人的悲哀﹐假期比其他國家都還少﹐國訂假日遇到週末還沒補假~這是什麼道理。國外也沒像台灣這麼爛
2010 年 11 月 27 日 at 16:02:59
Dear Peter Wan, 這就是人生啊。